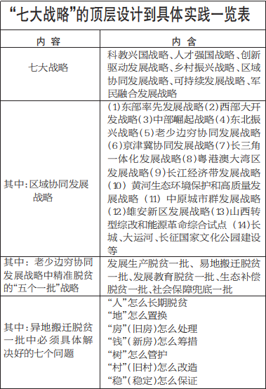
在学习贯彻党的十九届四中全会精神的过程中,我作为县政协党组书记、主席,充分发挥人民政协凝聚共识、服务大局的职能作用,积极领题调研,主动深入一线,目前,已先后在县政协机关、县直机关工委、农业农村局、水务局、财政局、徐沟镇、马峪乡、柳杜乡成子村、煤炭系统、美锦集团等单位以“学四中全会精神、悟励志奋斗精髓”为题巡回宣讲十多个场次、受众超千人,印发学习资料1500余份,收到了良好政治和社会效果。其中,宣讲中具体解读和阐释的学习贯彻四中全会精神的四点启示,与广大党员干部和基层群众产生了不少共鸣,并仍有待进一步挖掘完善。这四点启示是:(一)必须坚定不移坚持党的绝对领导。在四中全会确立的我们要坚持和完善的十三个制度体系中,党的领导制度体系居于首位,在整个制度体系中起统筹、统领和统率的作用,并要求全面贯穿于其他十二个制度体系建设中。这是一个新的提法,同时也是党的十九大提出的“加强党的政治建设、思想建设、组织建设、作风建设、纪律建设,把制度建设贯穿其中”的又一个具体的要求,也充分说明了党的领导和制度建设的重要性。对坚持党的绝对领导,按照习近平总书记的指示要求,我们至少应从以下五个方面来把握。一是从本质特征上看,中国特色社会主义的本质特征就是中国共产党领导;二是从制度优势上看,中国特色社会主义制度的最大优势就是中国共产党领导;三是从纵向上看,党就是最高政治领导力量;四是从横向上看,党政军民学、东西南北中,党就是领导一切的;五是从忠诚度上看,对党绝对忠诚,要害在“绝对”两个字,就是“唯一的、彻底的、无条件的、不掺任何杂质的、没有任何水分的忠诚”。也即忠诚不绝对,就是绝对不忠诚。真正认识了、理解了、领会了以上五方面的内涵和要求,我们就会从思想上、政治上、行动上切实增强坚持党的领导、服从党的领导、落实党的领导的责任心和自觉性,就不会犯思想、政治和组织领导上的错误。(二)必须不折不扣坚决做到“两个维护”。坚决维护习近平总书记在党中央和全党的核心地位,坚决维护党中央权威和集中统一领导,是新时代中国特色社会主义的显著特征,也是我们增强“四个意识”、坚定“四个自信”的根本出发点和落脚点,说到底,也是我们贯彻个人服从组织、少数服从多数、下级服从上级、全党服从中央的组织原则的必然要求。同时,习近平总书记在新时代改革发展稳定、治党治国治军、内政外交国防等治国理政的伟大实践中所展示的坚定的信仰信念、鲜明的人民立场、非凡的政治智慧、顽强的意志品质、强烈的历史担当、高超的领导艺术,应该说已经深得广大人民群众的赞成、拥护和爱戴,已经深深融入中国改革发展的生动实践,已经成为9000多万中国共产党党员和近14亿中国人民昂扬前进的指路明灯,已经成为中华民族实现伟大复兴的动力源泉。所以说,“两个维护”既是组织的要求,也更是历史的选择、实践的选择和人民的选择,是党心所指、民心所向、众望所归。在这方面,我们从党的十九大确立的“七大战略”的顶层设计到具体实践中也可见一斑。

(三)必须一体贯彻落实党的治国方略。从党的十九大确立以“十四个坚持”为主要内容的党的基本方略,到十九届四中全会具体展示“十三个显著优势”,再到我们治党治国治军要坚持和完善的“十三个制度体系”,应该说是一个从理论到实践、从宏观到具体的渐进过程,也是一个不断传承创新、持续见成效抓落实的过程。因此,我们要从战略的、实践的、融合的高度,将“十四个坚持”的治国方略,与“十三个显著优势”、“十三个制度体系”一体谋划、一体推动、一体落实,既体现连续性、又增强创造性,从而在全面落实党的治国方略的过程中更充分彰显我国国家制度和治理体系的优越性,更加快推进新的制度体系的建设和完善,从而为国家治理体系和治理能力的现代化作出新的更大的贡献。
(四)必须下大气力切实抓好制度建设。四中全会给我们的实践启示是:党和国家的制度体系已建立和完善到如此的程度,那我们一个县、一个乡镇、一个村、一个企业、一个单位的制度应该怎样建立和完善、应该怎样执行和落实,我们都应有一个清醒的认识,并结合自身的实际情况,不折不扣地抓好本地区、本系统、本单位各项制度的分类整理、修订完善和推进落实工作,切实在坚持和巩固、完善和发展、执行和落实、提高和实现上做到谋定而后动、厚积而薄发、有为而有位。一句话,要用不断加强制度建设的实际成效,积极做践行四中全会精神的领跑者、示范者、获益者。(作者系清徐县政协党组书记、主席)
